中国政府网
|
宁夏政府网
|
吴忠市政府网
|
简体
|
繁体
长者版
无障碍浏览
登录个人中心
搜索
首页
政府信息公开
新闻中心
办事服务
互动交流
走进红寺堡
专题专栏
您当前的位置:首页 > 专题专栏 > 法治政府建设
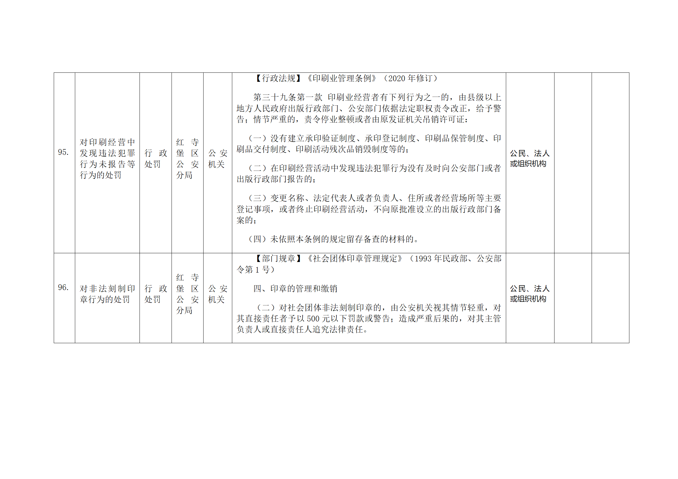
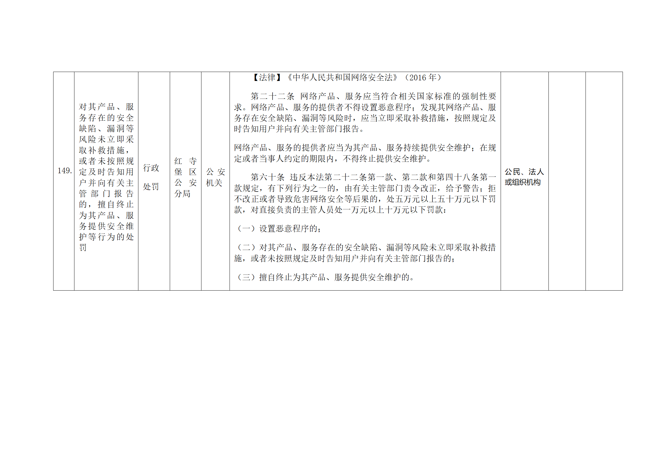
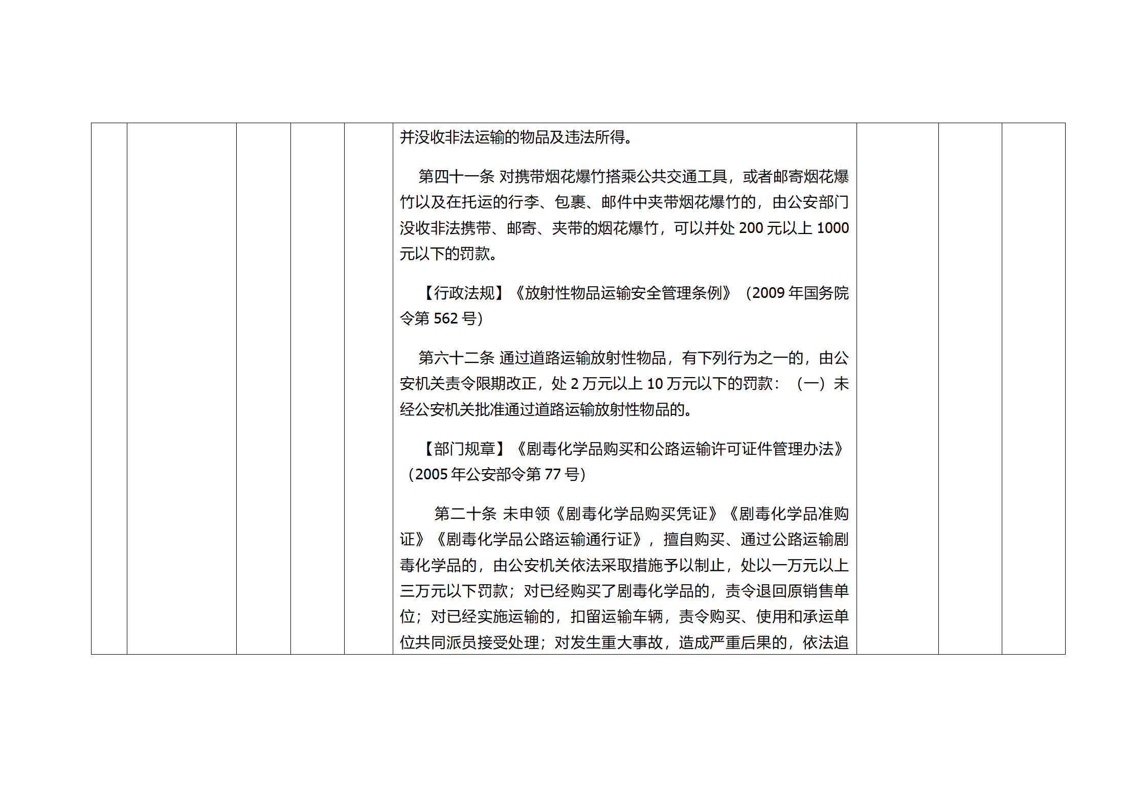
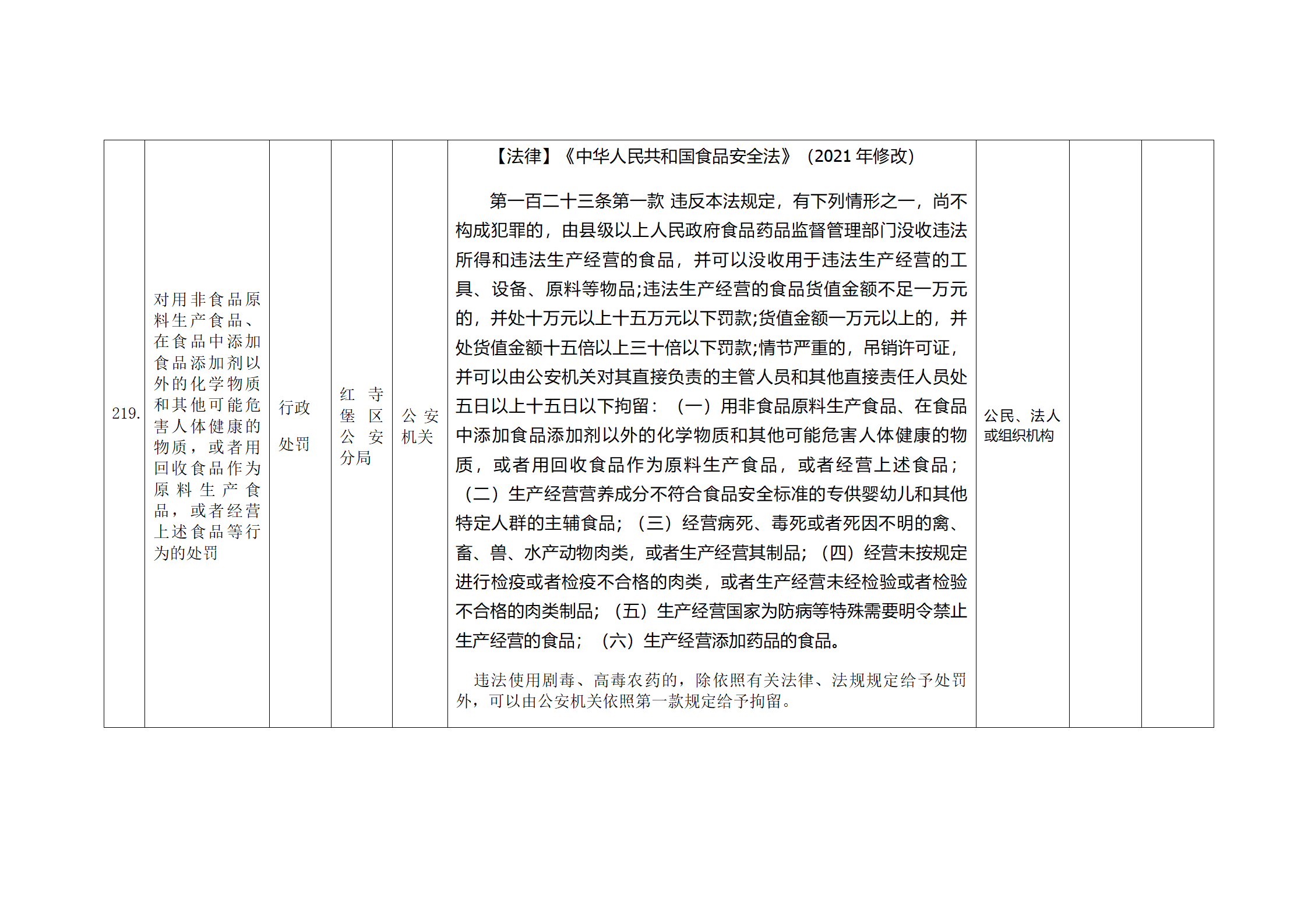
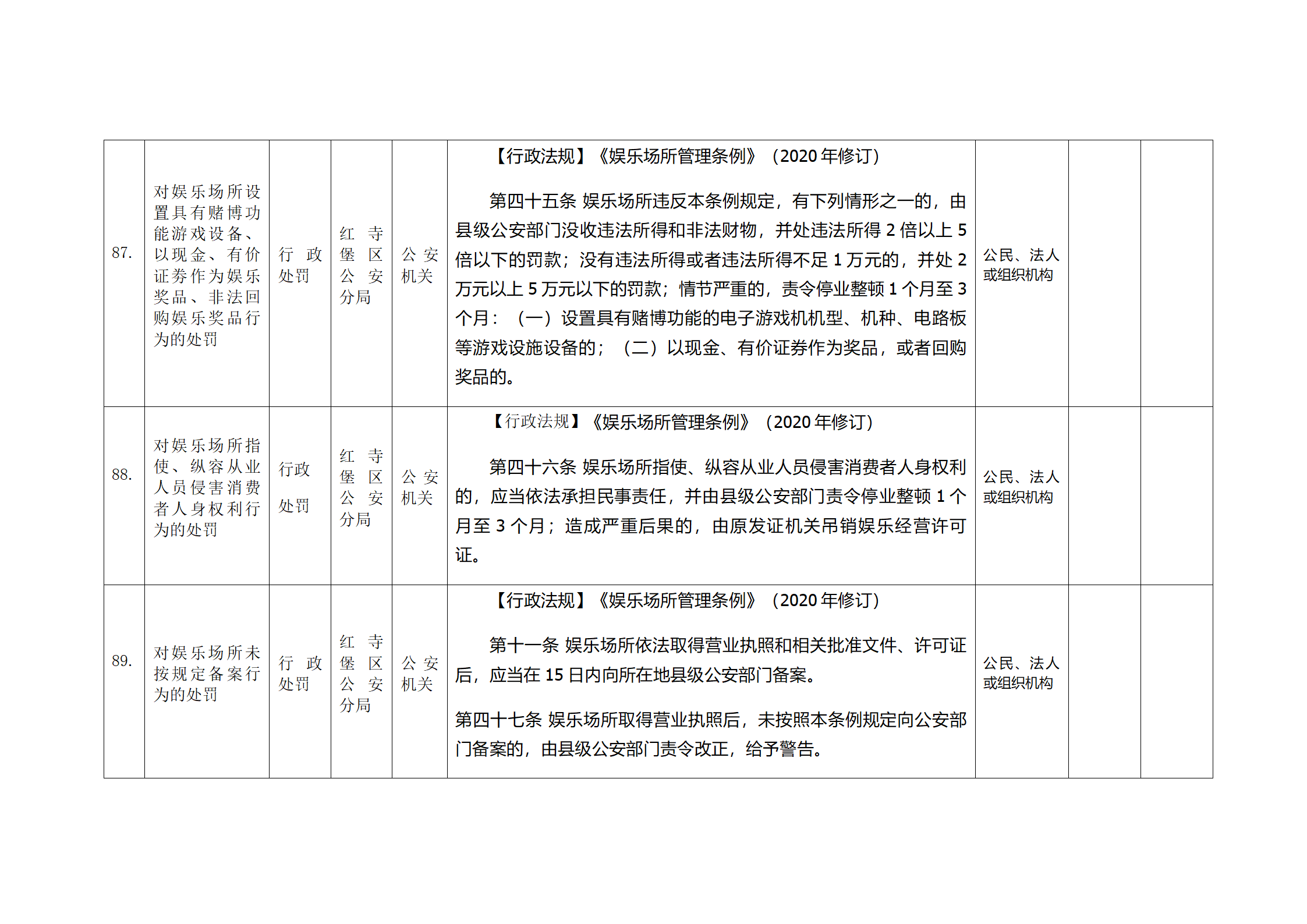
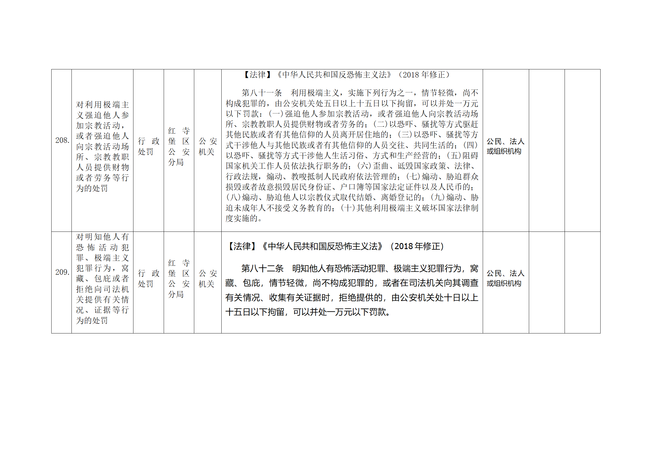
红寺堡区公安分局行政处罚事项清单
时间:2024-12-04
来源:红寺堡区公安分局
字号:
大
中
小
分享:
用微信扫描二维码
分享至好友和朋友圈
×
扫一扫在手机上查看当前页面